3044永利集团(中国)有限公司
首页
学院概况
学院简介
组织架构
联系我们
师资队伍
名师风采
教师简介
专职教师
行政教辅人员
名誉教授
客座教授
兼职教授
校外导师
教学教务
人才培养
教学活动
实践教学
特色班建设
科研学术
学术动态
特色讲坛
学术成果
实习实训
实习基地
模拟实训
法律检索
学科竞赛
实训室建设
党团建设
党团活动
深入开展学习贯彻习近平新时代中国特色社会主义思想主题教育
学生工作
学生事务
学生活动
学生风采
招生就业
招生工作
就业信息
3044永利
您现在所在的位置:
首页
>
招生就业
>
就业信息
> 正文
就业信息
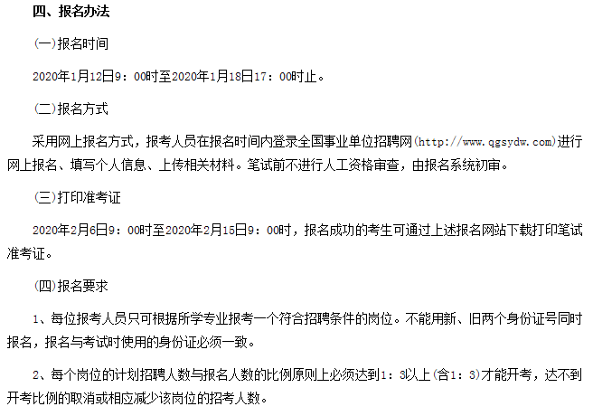
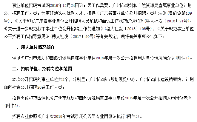
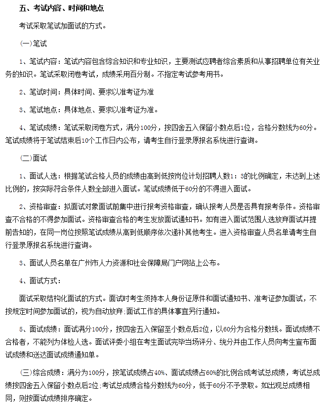
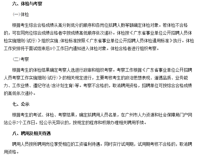
3044永利-广州市规划和自然资源局直属事业单位第一次招聘事业编制人员公告
点击量:
3044永利详情查看、报名资料下载-链接:
广州市规划和自然资源局直属事业单位第一次招聘事业编制人员公告
http://www.shiyebian.net/xinxi/325681.html
[返回]